老哥稳全国茶楼最新消息,老哥稳全国信息论坛,老哥稳全国论坛
财政信息
— 政府集中采购
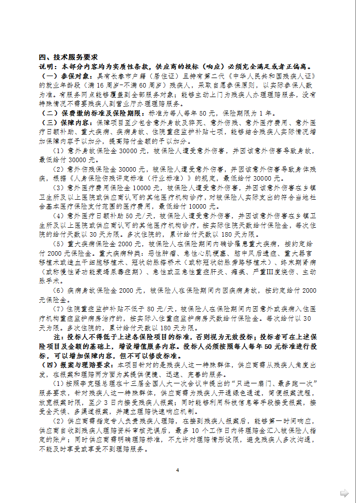
2020年长春市残疾人联合会就业年龄段残疾人意外伤害保险服务项目
信息索取码:220102000701001202006528 来源:市残联教育就业部
发布时间:2020年06月08日 09:43 访问数量:9189次
【
打印
】 【
关闭
】